【電子分享】開關電源IC耗散功率計算-KIA MOS管
信息來源:本站 日期:2022-04-25
很多時候,選擇了一個DC-DC電源的控制芯片,有些人覺得開關電源的效率很高,不再取考慮芯片的耗散功率的問題,這些有時候使用過程中發現,開關電源的控制IC很燙,覺得不可理解,怎么感覺想LDO一樣發燙呢?
原因往往是因為開關電源的控制IC也是存在耗散功率的,只是這個功率很小,不容易引起工程師的注意,所以在選擇IC的時候,也不考慮IC的封裝,甚至IC的熱阻也沒有關注,所以在電源帶載較重的情況或者輸入輸出電壓相差較大情況下,IC的耗散功率加大,從而引起了發熱問題。
DC-DC的電源芯片主要存在兩種耗散功率,第一種是開關損耗,第二種是傳導損耗。
一、開關損耗
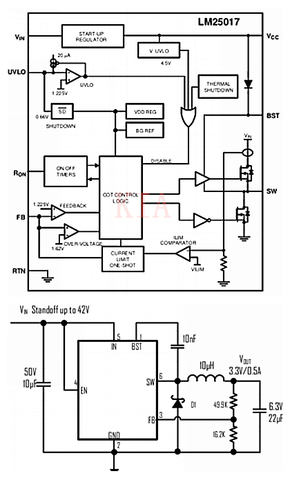
開關損耗,指的是在芯片內部,上臂的MOS管或者下臂管的MOS管再打開和關閉的器件產生的功耗。如圖一的顯示兩種開關電源控制芯片內部架構,以BUCK的方式為例。
圖一 TI的LM25017和ETA的2842開關電源芯片示意圖
可以看到,控制SW輸出的存在上和下,兩個MOS管,上邊我們俗稱上臂的MOS,下邊的俗稱下臂的MOS。LM25017的是一個同步整流的開關電源芯片,如果是非同步的,那么下臂的MOS管會由一個續流的二極管代替。
同步整流的IC,效率會高,但是價格會貴。ETA的2842的芯片就是非同步的IC,可以看到,外部是加了一個二極管。
那么假設計算LM25017的開關損耗,我們如何進行呢?
第一步,獲取IC中的開關頻率和上臂、下臂的MOS打開和關閉時間。
IC的開關頻率,一般都是確定的,手冊一般會給出,LM25017是1Mhz。打開和關閉時間這個一般在手冊中也會有。見圖二,TI LM25017的手冊對于MOS打開和關閉時間計算。
圖二 MOS管打開和關閉時間
可以看到,Vin對應不同的Vgs,會影響打開時間,關閉時間只統計了一個,應該是Vgs對關閉時間影響不大。那么根據你實際使用的Vin情況,得到一個打開時間。我們取Vin=32V,Ton取典型值,Ton=350ns。
還有一種情況,IC的廠商很LOW,這個打開和關閉時間,沒有給出來,那怎么辦??梢赃@樣估算,根據IC的內部調整PWM的開關頻率的時間,管子的打開和關閉時間取這個頻率時間的1/6或者1/8.比如IC的開關頻率是1Mhz,那么不管你占空比多少,它一個開關周期的時間就是1us。那么我們取打開和關閉時間是周期時間的1/8,那就是125ns,1/6就是161ns。
第二步,計算打開和關閉時刻的峰值電流Ipeak。這個數據計算稍微復雜,我們慢慢來。
Ipeak=Iout+△IL÷2,其中Iout就是你實際輸出到負載的電流。
△I指的是在電感L中的開關電流,除以2是因為,△IL是峰峰值,一般取平均值做有效值處理。
因為IL的電流信號在電感表現是上升和下降過程,但是不管是上升時間和下降時間是多少,總要回到原來的平衡點,不會超一個方向走,因為這樣不能達到平衡,比如你總是往上走,那么經過多次充電和放電,電流IL要沖破天了?這不可能,所以他是在一個平衡點上充放電。
見圖三,電感電流IL1和SW的波形。
圖三 LM25017測試的IL1和SW波形
所以,你可以實際測量電感的電流Ipeak的值是多少。但是很多時候,我們還沒有用這個芯片,怎么取測量這個Ipeak,每次都跟供應商拿DOMO板也是不現實的。所以可以根據一定的設計來進行計算。這個有一點復雜,請耐心看完。
公式:
不過這存在一個問題,是我們的L1,電感的值都沒有確定,所以也根本無法確定△IL。而且很多時候,電感的取值都是先假定△IL是0.3倍的Iout。
所以就假定△IL是我們認為的0.3倍的△IL,這樣假設是認為我們外圍的電流設計是能滿足要求,比如Cout,L的電感量等。
所以在這基礎上,計算出L的值是多少。這時候我們再把△IL放大到0.5倍的Iout,即△IL=0.5Iout。所以Ipeak=Iout+0.25Iout。
第三步,計算再MOS打開和關閉過程的等效Vds和Ids。因為MOS從不打開到完全打開,Vds是變化的,從最開始的Vin到最后的接近0V,Ids也從0A到輸出的Ipeak。
那么這里會存在曲線的關系,主要是根據MOS的V-I曲線,也就是伏安曲線決定的,不同時間下,Vds和Ids的關系。這里會存在兩個積分,一個是對Vds的積分,還有一個是對Ids的積分,所以比較復雜。
因為MOS存在計生電容,等效的內阻,還存在死區期間,所以很多分析和計算,電容充電時間等。比如下面圖四的等效情況。
圖四 MOS管寄生參數等效圖
這里就不去牽扯很多分析,告訴一個經驗的值,就是用都取1/2*D來進行等效計算,D是占空比。BUCK 電路中,D=Vout/Vint。
那么可以計算打開和關閉的耗散功率。一個周期中上臂MOS管打開的耗散功率為:Pon=1/2*D*U*I*t=Vin*Ipeak*Ton/Fsw。下臂MOS管打開的耗散功率為Poff=1/2*D*U*I*t=Vin*Ipeak*Toff/Fsw。Fsw就是IC開關的頻率。
這樣,我們得到了打開和關閉時IC的耗散功率。如果是非同步的IC,那么Poff的功率就不需要計算,因為這部分功率損耗再續流的二極管上面,跟IC是沒有關系的。
按照上面計算的方式已經包括這部分的功耗,因為廠家給的打開和關閉時間是考慮了這個死區和充電時間的。
二、傳導損耗
開關損耗計算完畢,那么接下來計算傳導損耗。這個傳導損耗就很好計算了。
再MOS管打開的時候,內阻就是Rds的阻值,這個芯片的手冊都會給出來具體的值。如圖5 TI 給出LM25017中MOS的Rds的值。
圖五 LM25017 MOS中Rds的值
可以看到,MOS的RDS的是0.8歐姆的典型值,真的挺大的。有一些IC還會具體給出上臂和下臂的MOS的Rds。而且需要注意的是,Rds是會隨溫度,Vgs變化的,一般來說,溫度越高,Rds越大,Vgs越大,Rds越小。所以IC如果發熱,沒有達到熱平衡,隨著Rds的增大,電流不變情況下,溫度還繼續上升,想想是不是IC會很燙?
傳導損耗就可以計算出來了,P=I*I*Rds。兩個管子分別計算Pon=Ipeak*Ipeak*0.8。Poff=Ipeak*Ipeak*0.8。自己再跟進Rds隨溫度和Vgs變化曲線,取合適的值。
最后,IC的耗散功率P=P1(開關損耗)+P2(傳導損耗)。這樣如評估IC的發熱程度和耗散功率情況。如LM25017,Vin=24V,Vout=5V,Fsw是1Mhz,輸出Iout=1A,Rds是0.8歐姆,Ipeak是1.25A,D=(Vout/V int)。
那么開關損耗P1=Pon+Poff,Pon=Poff=D*D*1/2*1/2*24V*1.25A*350ns/1us=0.114W,P1=0.114W,傳導損耗P2=1.25W+1.25=2.5W,P=P1+P2=2.614W.可以看到計算下來的耗散功率還是很大的。
LM25017沒有給具體的耗散功率大小,我們可以通過結溫來進行評估。規格書上結溫最大能承受125℃,而且熱阻(外殼對空氣)是41℃/W,那么在2.614W的耗散功率下,結溫T=25℃+41℃/W*2.614W=132.174℃.
可以看到,溫度是超標的,說明這個僅僅是空氣散熱將會有問題,如果使用,需要注意散熱。耗散功率,芯片Rds太大了,所以導致傳導損耗過大。
聯系方式:鄒先生
聯系電話:0755-83888366-8022
手機:18123972950
QQ:2880195519
聯系地址:深圳市福田區車公廟天安數碼城天吉大廈CD座5C1
請搜微信公眾號:“KIA半導體”或掃一掃下圖“關注”官方微信公眾號
請“關注”官方微信公眾號:提供 MOS管 技術幫助
免責聲明:本網站部分文章或圖片來源其它出處,如有侵權,請聯系刪除。
