常用的MOSFET柵極電路及作用圖文分享-KIA MOS管
信息來源:本站 日期:2022-04-02
MOSFET是一種常見的電壓型控制器件,具有開關速度快、高頻性能、輸入阻抗高、噪聲小、驅動功率小、動態范圍大、安全工作區域(SOA)寬等一系列的優點,因此被廣泛的應用于開關電源、電機控制、電動工具等各行各業。柵極做為MOSFET本身較薄弱的環節,如果電路設計不當,容易造成器件甚至系統的失效,這篇文章將常見的柵極電路整理出來供大家參考。
MOSFET柵極電路常見的作用有以下幾點:
1、去除電路耦合進去的噪音,提高系統的可靠性。
2、加速MOSFET的導通,降低導通損耗。
3、加速MOSFET的關斷,降低關斷損耗。
4、降低MOSFET DI/DT,保護MOSFET同時抑制EMI干擾。
5、保護柵極,防止異常高壓條件下柵極擊穿。
6、增加驅動能力,在較小的信號下,可以驅動MOSFET。
首先說一下電源IC直接驅動,下圖是我們最常用的直接驅動方式,在這類方式中,我們由于驅動電路未做過多處理,因此我們進行PCB LAYOUT時要盡量進行優化。如縮短IC至MOSFET的柵極走線長度,增加走線寬度,盡量將Rg放置在離MOSFET柵極較進的位置,從而達到減少寄生電感,消除噪音的目的。
1、直接驅動
首先說一下電源IC直接驅動,下圖是我們最常用的直接驅動方式,在這類方式中,我們由于驅動電路未做過多處理,因此我們進行PCB LAYOUT時要盡量進行優化。如縮短IC至MOSFET的柵極走線長度,增加走線寬度,盡量將Rg放置在離MOSFET柵極較進的位置,從而達到減少寄生電感,消除噪音的目的。
當然另一個問題我們得考慮,那就是PWM CONTROLLER的驅動能力,當MOSFET較大時,IC驅動能力較小時,會出現驅動過慢,開關損耗過大甚至不能驅動的問題,這點我們在設計時需要注意。
2、IC內部驅動能力不足時
當然,對于IC內部驅動能力不足的問題我們也可以采用下面的方法來解決。
這種增加驅動能力的方式不僅增加了導通時間,還可以加速關斷時間,同時對控制毛刺及功率損耗由一定的效果。當然這個我們在LAYOUT時要盡量將這兩個管子放的離MOSFET柵極較近的位置。這樣做的好處還有減少了寄生電感,提高了電路的抗干擾性。
3、增加MOSFET的關斷速度
如果我們單單要增加MOSFET的關斷速度,那么我們可以采用下面的方式來進行。
關斷電流比較大時,能使MOSFET輸入電容放電速度更快,從而降低關斷損耗。大的放電電流可以通過選擇低輸出阻抗的MOSFET或N溝道的負的截止的電壓器件來實現,最常用的就是加加速二極管。
柵極關斷時,電流在電阻上產生的壓降大于二極管導通壓降時,這時二極管會導通,從而將電阻進行旁路,導通后,隨著電流的減小,二極管在電路中的作用越來越小,該電路作用會顯著的減小MOSFET關斷的延遲時間。
當然這個電路有一定的缺點,那就是柵極的電流仍然需要留過IC內部的輸出驅動阻抗,這有什么辦法解決呢?
下面來講講PNP加速關斷驅動電路:
4、PNP加速關斷驅動電路
再來談以下PNP加速關斷電路
PNP加速關斷電路是目前應用最多的電路,在加速三級管的作用下可以實現瞬間的柵源短路,從而達到最短的放電時間,之所以加二極管一方面是保護三級管基極,另一方面是為導通電流提供回路及偏置,該電路的優點為可以近似達到推拉的效果加速效果明顯,缺點為柵極由于經過兩個PN節,不能是柵極真正的達到0伏。
5、當源極輸出為高電壓時的驅動
當源極輸出為高電壓的情況時,我們需要采用偏置電路達到電路工作的目的,既我們以源極為參考點,搭建偏置電路,驅動電壓在兩個電壓之間波動,驅動電壓偏差由低電壓提供,如下圖所示。
當然,這個圖有點問題,不知道有沒有哪位小伙伴看出來?
其實問題就是“驅動電源”需要懸浮,要以MOS的源極共“地(給大家加深印象)
這個是正確的圖紙。供各位參考:
6、滿足隔離要求的驅動
為了滿足安全隔離的要求或者提供高端浮動柵極驅動經常會采用變壓器驅動。這種驅動將驅動控制和MOSFET進行了隔離,可以應用到低壓及高壓電路中去,如下圖所示:
變壓器驅動說白了就是隔離驅動,當然現在也有專門的驅動IC可以解決,但變壓器驅動有自己的特點使得很多人一直在堅持用。
圖中耦合電容的作用是為磁化的磁芯提供復位電壓,如果沒有這個電容,會出現磁飽和。
與電容串聯的電阻的作用是為了防止占空比突然變化形成LC的震蕩,因此加這個電阻進行緩解。
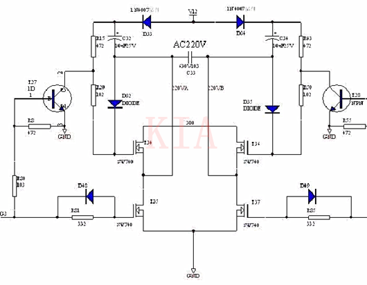
7、自舉逆變圖
下面上一個實際的自舉逆變圖,供參考:
聯系方式:鄒先生
聯系電話:0755-83888366-8022
手機:18123972950
QQ:2880195519
聯系地址:深圳市福田區車公廟天安數碼城天吉大廈CD座5C1
請搜微信公眾號:“KIA半導體”或掃一掃下圖“關注”官方微信公眾號
請“關注”官方微信公眾號:提供 MOS管 技術幫助
免責聲明:本網站部分文章或圖片來源其它出處,如有侵權,請聯系刪除。




